继承
发扬
开拓
创新
0731-82252399
首页
关于我们
协会简介
组织架构
组织章程
主要领导
领导关怀
大事记
精彩视频
资讯中心
协会新闻
行业资讯
媒体报道
展会动态
营销运营
通知公告
企业风采
主席单位
常务副主席单位
副主席单位
秘书长单位
副秘书长单位
监事长单位
顾问单位
会员单位
支持单位
政策法规
国家法规
政策解读
测试数据
协会制度
地方法规
专业服务
菜品研发
交流培训
餐饮服务
宣传推广
增值服务
名厨风采
其它菜系
其它菜系
闽菜系
苏菜系
粤菜系
川菜系
湘菜系
浙菜系
徽菜系
鲁菜系
餐饮宝典
名厨文化
中餐文化
西餐文化
其它文化
美食鉴赏
中餐
西餐
火锅
烧烤
快餐
自助餐
面点
饮料
咖啡
甜点甜品
地区特产
加入协会
入会须知
会员职责
入会申请表
在线入会
文件下载
联系我们
联系方式
在线留言
首页
关于我们
协会简介
组织架构
组织章程
主要领导
领导关怀
大事记
精彩视频
资讯中心
协会新闻
行业资讯
媒体报道
展会动态
营销运营
通知公告
企业风采
主席单位
常务副主席单位
副主席单位
秘书长单位
副秘书长单位
监事长单位
顾问单位
会员单位
支持单位
政策法规
国家法规
政策解读
测试数据
协会制度
地方法规
专业服务
菜品研发
交流培训
餐饮服务
宣传推广
增值服务
名厨风采
其它菜系
其它菜系
闽菜系
苏菜系
粤菜系
川菜系
湘菜系
浙菜系
徽菜系
鲁菜系
餐饮宝典
名厨文化
中餐文化
西餐文化
其它文化
美食鉴赏
中餐
西餐
火锅
烧烤
快餐
自助餐
面点
饮料
咖啡
甜点甜品
地区特产
加入协会
入会须知
会员职责
入会申请表
在线入会
文件下载
联系我们
联系方式
在线留言
加入协会
Join the Chamber of Commerce
入会须知
入会须知
会员职责
入会申请表
在线入会
文件下载
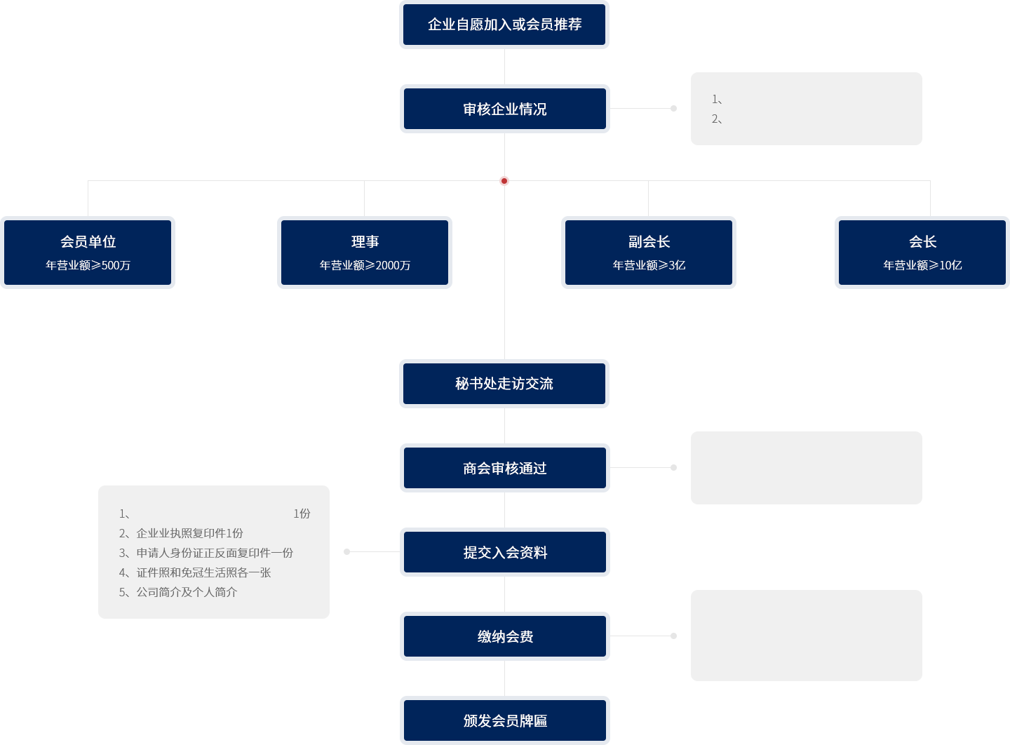
入会流程
Joining process
企业填写、提交入会申请表格
秘书处审批
颁发牌匾
成为协会会员
详细流程
Detailed process
协会为企业赋能价值
The chamber of Commerce adds value to the enterprise
1、为会员提供经济信息、贸易机会、资金融通、财务管理、法律政策和投资咨询等服务,组织开展专业人才培训及举办订货会、展销会等活动,提高会员的知名度,可推动企业更好更快地发展;
2、与当地政府及有关部门取得联系和沟通,反映会员的意见、愿望、要求和建议;依法保护会员的正当经营活动,维护会员的合法权益;
3、组织会员参加和举办各种形式的联谊会、恳谈会、交流会,促进会员之间、会员与当地政府之间友好往来。
4、协调会员之间、行业之间、地区之间的关系,为两地企业间联合积极穿针引线,促进企业的合作与发展;
5、 鼓励会员合法经营并积极参与各项社会活动,为会员提供必要的支持与帮助;
6、树立榜样表彰有突出贡献的先进企业风采,如协会守重企业、诚信企业、优秀企业等;
7、接受两地政府有关部门授权或委托,相助承办相关事宜。
会费标准
Membership fee standard
会费标准(一届四年,一次性缴费)
主席
5万元/届
副主席
3万元/届
秘书处
2万元/届
会员
0.5万元/届
协会账户
开户名称:长沙市餐饮行业协会
开户银行:建设银行长沙市解放西路支行
银行帐号:4430 0170 0661 0500 01455